Appearance
X-Road: Configuration Proxy Use Case Model
Analysis
Version: 1.4
07.03.2018
Doc. ID: UC-CP
Version history
| Date | Version | Description | Author |
|---|---|---|---|
| 09.07.2015 | 0.1 | Initial version | Riin Saarmäe, Ilja Kromonov |
| 14.09.2015 | 0.2 | Additions and corrections done | Ilja Kromonov |
| 18.09.2015 | 0.3 | Introduction and actors sections added | Riin Saarmäe |
| 18.09.2015 | 0.4 | Corrections made | Riin Saarmäe |
| 21.09.2015 | 1.0 | Editorial changes made | Imbi Nõgisto |
| 08.11.2015 | 1.1 | Renamed Scope element to System. Native (X-Road instance) renamed to local. Minor corrections done. | Riin Saarmäe |
| 14.12.2015 | 1.2 | UC CP_06 fixed | Riin Saarmäe |
| 29.08.2017 | 1.3 | Changed documentation type from docx to md file | Lasse Matikainen |
| 07.03.2018 | 1.4 | Moved terms to term doc, added term doc reference and link | Tatu Repo |
Table of Contents
- 1 Introduction
- 2 Overview
- 3 Use Case Model
- 3.1 Actors
- 3.2 UC CP_01: View Proxy Settings
- 3.3 UC CP_02: Create Proxy Instance
- 3.4 UC CP_03: Edit Settings File
- 3.5 UC CP_04: Generate Configuration Source Anchor
- 3.6 UC CP_05: Log In to a Software Security Token
- 3.7 UC CP_06: Log In to a Hardware Security Token
- 3.8 UC CP_07: Log Out of Software Security Token
- 3.9 UC CP_08: Log Out of a Hardware Security Token
- 3.10 UC CP_09: Add Configuration Source Signing Key
- 3.11 UC CP_10: Activate Configuration Source Signing Key
- 3.12 UC CP_11: Delete Configuration Source Signing Key
- 3.13 UC CP_12: View Trusted Anchor
- 3.14 UC CP_13: Upload Trusted Anchor
- 3.15 UC CP_14: Test Configuration
- 3.16 UC CP_15: Update Configuration
- 3.17 UC CP_16: Generate Configuration Directory
- 3.18 UC CP_17: Handle a Configuration Download Request
License
This work is licensed under the Creative Commons Attribution-ShareAlike 3.0 Unported License. To view a copy of this license, visit http://creativecommons.org/licenses/by-sa/3.0/.
1 Introduction
1.1 Purpose
The purpose of this document is to describe the use cases concerning the configuration proxy.
The use cases include verifications that take place, and the main error conditions that may be encountered during the described process. The general system errors that may be encountered in most of the use cases (e.g., out of memory errors) are not described in this document.
The use cases assume that the configuration proxy software is installed (see UG-CP).
The use cases including a human actor (the level of the use case is user task) assume that the actor is logged in to the system.
1.2 Terms and Abbreviations
See X-Road terms and abbreviations documentation [TA-TERMS].
1.3 References
[PKCS11] PKCS #11 Cryptographic Token Interface Base Specification Version 2.40. Function return values. http://docs.oasis-open.org/pkcs11/pkcs11-base/v2.40/csprd01/pkcs11-base-v2.40-csprd01.html#_Toc372627249
[PR-GCONF] X-Road: Protocol for Downloading Configuration. Document ID: PR-GCONF.
[UG-CP] X-Road: Configuration Proxy Manual. Document ID: UG-CP.
[UC-GCONF] X-Road: Use Case Model for Global Configuration Distribution. Document ID: UC-GCONF.
[TA-TERMS] X-Road Terms and Abbreviations. Document ID: TA-TERMS.
2 Overview
The configuration proxy acts as an intermediary between X-Road servers in the matters of global configuration exchange.
The goal of the configuration proxy is to download an X-Road global configuration from a provided configuration source and further distribute it in a secure way.
The configuration proxy can be configured to mediate several global configurations (from multiple configuration sources).
3 Use Case Model
3.1 Actors
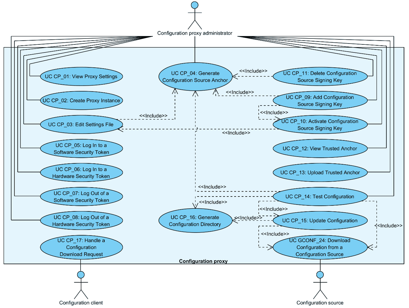
The use case model for the X-Road configuration proxy includes the following actors.
CP administrator – Configuration proxy administrator – a person responsible for managing the configuration proxy.
Configuration client – System acting as a configuration client. Can either be a security server or another configuration proxy.
Configuration source – a component (HTTP server) that distributes global configuration and is managed by the central server or another configuration proxy.
Relationships between the actors, the system and the use cases are described in Figure 1.

Figure 1. Use case diagram for the configuration proxy
3.2 UC CP_01: View Proxy Settings
System: Configuration proxy
Level: User task
Component: Configuration proxy
Actor: CP administrator
Brief Description: CP administrator views the settings of the configured configuration proxy instances.
Preconditions: -
Postconditions: The settings are displayed to CP administrator.
Trigger: -
Main Success Scenario:
CP administrator selects to view all proxy instance settings.
System displays list of proxy instances. For each instance, the following information is displayed:
trusted anchor;
configuration download URL;
active signing key identifier and respective certificate;
list of inactive signing key identifiers and respective certificates;
configuration validity interval.
Extensions:
1a. CP administrator selects to view the settings for a specific proxy instance.
- 1a.1. System displays information from step 2 for the requested instance only.
1b. CP administrator selects to view the settings for a proxy instance that does not exist.
- 1b.1. System notifies CP administrator with the error message “Configuration for proxy instance '<INSTANCE>' does not exist.”, <INSTANCE> being the identifier of the proxy instance.
1c. The configuration file for a configuration proxy instance is missing:
- 1c.1. System notifies CP administrator with the error message “'conf.ini' could not be loaded for proxy '<INSTANCE>': 'conf.ini' does not exist.”, <INSTANCE> being the identifier of the proxy instance.
2a. Only partial configuration information for a proxy instance is available.
- 2a.1. The settings are displayed with additional error messages. The settings information may contain one or more of the following messages:
- trusted anchor is invalid or missing - “'anchor.xml' could not be loaded: IOError: /etc/xroad/confproxy/<INSTANCE>/anchor.xml (No such file or directory)”, <INSTANCE> being the identifier of the proxy instance;
- the active signing key has not been configured - “active-signing-key-id: NOT CONFIGURED (add 'active-signing-key-id' to 'conf.ini')”;
- configuration validity interval has not been configured - “Validity interval: NOT CONFIGURED (add 'validity-interval-seconds' to 'conf.ini')”;
- 2a.1. The settings are displayed with additional error messages. The settings information may contain one or more of the following messages:
Related information:
- See [UG-CP] for details.
3.3 UC CP_02: Create Proxy Instance
System: Configuration proxy
Level: User task
Component: Configuration proxy
Actor: CP administrator
Brief Description: CP administrator creates a new configuration proxy instance for distributing configuration from a configuration source.
Preconditions: -
Postconditions: Configuration files for a proxy instance with the specified identifier are available on the file system.
Trigger: -
Main Success Scenario:
CP administrator selects to create a new proxy instance with the specified identifier.
System creates the settings directory for the new proxy instance and generates the initial configuration file 'conf.ini', containing a default value (600) for validity-interval-seconds, which describes the configuration validity interval.
Extensions:
- 1a. Proxy instance with the specified identifier already exists:
- 1a.1. System notifies CP administrator with the error message “Configuration for instance '<INSTANCE>' already exists, aborting.”, <INSTANCE> being the provided instance identifier, and terminates the use case.
Related information:
- By default the settings directory is located at /etc/xroad/confproxy/<INSTANCE>, where <INSTANCE> is the provided instance identifier. See [UG-CP] for details.
3.4 UC CP_03: Edit Settings File
System: Configuration proxy
Level: User task
Component: Configuration proxy
Actor: CP administrator
Brief Description: CP administrator modifies settings of a configuration proxy instance.
Preconditions: The given configuration proxy instance has been created.
Postconditions: Changes made by CP administrator are reflected in the operation of the configuration proxy.
Trigger: Step 1 of 3.11.
Main Success Scenario:
CP administrator selects to edit a proxy instance settings file.
CP administrator modifies the proxy instance settings file content. Possible setting keys are:
validity-interval-seconds;
active-signing-key-id;
signing-key-id-*.
CP administrator saves the edited file.
CP administrator generates configuration anchor file (see 3.5), in case signing keys were added or deleted.
Extensions: -
Related information:
- By default the settings file is located at /etc/xroad/confproxy/<INSTANCE>/conf.ini, where <INSTANCE> is the name of the configuration proxy instance. See [UG-CP] for details.
3.5 UC CP_04: Generate Configuration Source Anchor
System: Configuration proxy
Level: User task
Component: Configuration proxy
Actor: CP administrator
Brief Description: CP administrator generates a configuration source anchor for a configuration proxy instance.
Preconditions: The configuration proxy instance has been configured.
Postconditions: -
Triggers:
Step 4 of 3.4.
Step 5 of 3.10.
Step 3 of 3.12.
Step 1 of 3.15.
Main Success Scenario:
CP administrator selects to generate a configuration anchor (as a file with the given name) for the specified proxy instance.
System verifies that the information needed to generate the anchor is present:
configuration provider's source anchor is present;
configuration proxy server address is configured;
at least one signing key with corresponding certificate is configured.
System generates and saves the anchor file.
Extensions:
1b. CP administrator selects to generate a configuration anchor for a proxy instance that does not exist:
- 1b.1. System notifies CP administrator with the error message “Configuration for proxy instance '<INSTANCE>' does not exist.”, <INSTANCE> being the identifier of the proxy instance. The use case terminates.
2a. The source anchor for the proxy instance does not exist:
- 2a.1. System notifies CP administrator with the error message “Could not load source anchor: IOError: /etc/xroad/confproxy/<INSTANCE>/anchor.xml (No such file or directory)”, <INSTANCE> being the identifier of the proxy instance. The use case terminates.
2b. The configuration proxy address has not been configured:
- 2b.1. System notifies CP administrator with the error message “configuration-proxy.address has not been configured in 'local.ini'!”. The use case terminates.
2c. No signing keys have been configured for the proxy instance:
- 2c.1. System notifies CP administrator with the error message “No signing keys configured!”. The use case terminates.
3a. CP administrator does not have permission to write to the file system:
- 3a.1. System notifies CP administrator with the error message “Cannot write anchor to '<FILE>', permission denied.”, <FILE> being the file path provided by CP administrator. The use case terminates.
Related information:
- See [UG-CP] for details.
3.6 UC CP_05: Log In to a Software Security Token
System: Configuration proxy
Level: User task
Component: Configuration proxy
Actor: CP administrator
Brief Description: CP administrator logs in to the security token, making it usable for key generation.
Preconditions: The token has not been logged in to.
Postconditions: -
Trigger: CP administrator wishes to make the functionality of the token available to the system.
Main Success Scenario:
CP administrator selects log in to a software security token.
CP administrator inserts the token PIN code.
System verifies the PIN code is correct and logs in to the token.
Extensions:
- 3a. The entered PIN code is incorrect:
- 3a.1. System displays the error message: “PIN incorrect” and terminates the use case.
Related information: -
3.7 UC CP_06: Log In to a Hardware Security Token
System: Configuration proxy
Level: User task
Component: Configuration proxy
Actor: CP administrator
Brief Description: CP administrator logs in to a hardware token by entering the token PIN code.
Preconditions:
The hardware security token is initialized and connected to the system.
The token has not been logged in to.
Postconditions: -
Trigger: CP administrator wishes to make the functionality of the token available to the system.
Main Success Scenario:
CP administrator selects log in to a hardware security token holding a configuration signing key.
CP administrator inserts the token PIN code.
System verifies that the token is not locked.
System verifies that the inserted PIN code is correct and logs in to the token.
Extensions:
- 3-4a. The login attempt failed (e.g., incorrect PIN was inserted, token is inaccessible).
- 3-4a.1. System displays the error message: “Login failed: X”, where “X” is the error code from the PKCS #11 cryptographic token interface (see [PKCS11]) and terminates the use case.
Related information: -
3.8 UC CP_07: Log Out of Software Security Token
System: Configuration proxy
Level: User task
Component: Configuration proxy
Actor: CP administrator
Brief Description: CP administrator logs out of a software security token.
Preconditions:
The software security token is holding one or more configuration signing keys.
The software security token is logged in to.
Postconditions: The token is logged out of. The system cannot use the keys on the token for signing configuration.
Trigger: CS administrator wishes to log out of a software security token.
Main Success Scenario:
CP administrator selects to log out of a token.
System logs out of the token.
Extensions: -
Related information: -
3.9 UC CP_08: Log Out of a Hardware Security Token
System: Configuration proxy
Level: User task
Component: Configuration proxy
Actor: CP administrator
Brief Description: CP administrator logs out of a hardware security token.
Preconditions: The hardware security token is logged in to.
Postconditions: -
Trigger: CP administrator wishes to log out of a hardware security token.
Main Success Scenario:
CP administrator selects to log out of a security token.
System logs out of the token.
Extensions:
- 2a. The logout attempt failed (e.g., token is inaccessible).
- 2a.1. System displays the error message: “Logout failed: X”, where “X” is the error code from the PKCS #11 cryptographic token interface [PKCS11] and terminates the use case.
Related information: -
3.10 UC CP_09: Add Configuration Source Signing Key
System: Configuration proxy
Level: User task
Component: Configuration proxy
Actor: CP administrator
Brief Description: CP administrator adds a configuration source signing key to a particular configuration proxy instance.
Preconditions: A security token is connected to the system and is logged in to.
Postconditions: -
Trigger: CP administrator wishes to add a signing key for a proxy instance (e.g., as a part of performing a regular key change).
Main Success Scenario:
CP administrator selects to add a new configuration source signing key to the specified configuration proxy instance from the given security token.
System generates a new configuration signing key on the referred token and a corresponding self-signed certificate.
System saves the generated key information and the certificate to the proxy instance settings file.
CP administrator activates the generated key (see 3.11), if needed.
CP administrator generates configuration anchor file (see 3.5).
Extensions:
2a. Key generation fails.
- 2a.1. System displays an error message: “Failed to generate signing key: X”, where “X” is the description of the error. If the key generation failed on a hardware security token, then “X” is the error code from the PKCS #11 cryptographic token interface [PKCS11].
2b. Generation of the self-signed certificate fails:
- 2b.1. System deletes the generated key.
- 2b.1a. Key deletion fails.
- 2b.1a.1. Use case continues from step 2b.2.
- 2b.2. System displays the error message: “Failed to generate signing key: X”, where “X” is the description of the error.
Related information: -
3.11 UC CP_10: Activate Configuration Source Signing Key
System: Configuration proxy
Level: User task
Component: Configuration proxy
Actor: CP administrator
Brief Description: CP administrator activates an existing configuration source signing key for a particular configuration proxy instance.
Preconditions: A security token containing an inactive signing key associated with the configuration source is connected to the system.
Postconditions: System is using a different key for signing configuration.
Triggers:
CP administrator wishes to change the key that the system uses for signing configuration provided by the source.
Step 4 of 3.10.
Main Success Scenario:
CP administrator edits the active key identifier in the configuration proxy instance settings file (see 3.4).
System starts using the activated key.
Extensions: -
Related information:
- By default the settings file is located at /etc/xroad/confproxy/<INSTANCE>/conf.ini, where <INSTANCE> is the name of the configuration proxy instance. See [UG-CP] for details.
3.12 UC CP_11: Delete Configuration Source Signing Key
System: Configuration proxy
Level: User task
Component: Configuration proxy
Actor: CP administrator
Brief Description: CP administrator deletes a configuration source signing key from a particular configuration proxy instance.
Preconditions: A security token containing an inactive signing key associated with the configuration source is connected to the system.
Postconditions: -
Trigger: CP administrator wishes to delete a configuration signing key.
Main Success Scenario:
CP administrator selects to delete an inactive configuration source signing key.
System deletes the selected configuration signing key from the security token and the corresponding certificate and key ID from the configuration proxy instance settings file.
CP administrator generates configuration anchor file (see 3.5).
Extensions:
1a. CP administrator selects to delete an active configuration source signing key.
- 1a.1. System notifies CP administrator with the error message “Not allowed to delete an active signing key!”. The use case terminates.
1b. CP administrator selects to delete a key that does not belong to this proxy instance.
- 1b.1. System notifies CP administrator with the error message “The key ID '<KEY_ID>' could not be found in 'conf.ini'.”, where <KEY_ID> is the id of the key to be deleted. The use case terminates.
Related information:
- See [UG-CP] for details.
3.13 UC CP_12: View Trusted Anchor
System: Configuration proxy
Level: User task
Component: Configuration proxy
Actor: CP administrator
Brief Description: CP administrator views the content of the configuration anchor used by the configuration proxy to download the global configuration for a particular instance.
Preconditions: Trusted anchor file exists.
Postconditions: The anchor file content has been displayed to CP administrator.
Trigger: CP administrator wishes to view the configuration anchor information e.g., to verify that the system is using the latest anchor provided by the governing agency.
Main Success Scenario:
CP administrator selects to view trusted anchor.
System displays the anchor file content.
Extensions: -
Related information:
- By default the anchor file is located at /etc/xroad/confproxy/<INSTANCE>/anchor.xml, where <INSTANCE> is the name of the configuration proxy instance. See [UG-CP] for details.
3.14 UC CP_13: Upload Trusted Anchor
System: Configuration proxy
Level: User task
Component: Configuration proxy
Actor: CP administrator
Brief Description: CP administrator places the configuration provider's anchor file into the configuration proxy instance settings directory.
Preconditions: -
Postconditions: An anchor file has been saved to the system.
Trigger: Configuration proxy initialization; trusted configuration provider sends updated configuration anchor.
Main Success Scenario:
- CP administrator copies the anchor file to configuration proxy instance settings directory.
Extensions: -
Related information:
- By default the anchor file is located at /etc/xroad/confproxy/<INSTANCE>/anchor.xml, where <INSTANCE> is the name of the configuration proxy instance. See [UG-CP] for details.
3.15 UC CP_14: Test Configuration
System: Configuration proxy
Level: User task
Component: Configuration proxy
Actor: CP administrator
Brief Description: CP administrator executes a number of console commands that let him verify the correctness of the configuration proxy instance settings.
Preconditions: CP administrator has tested the system setup.
Postconditions: -
Trigger: CP administrator wishes to verify that a configuration proxy instance has been setup correctly.
Main Success Scenario:
CP administrator generates the proxy instance anchor file. (see 3.5).
CP administrator runs the configuration download script providing it with the generated anchor and a directory for placing the downloaded configuration (see [UG-CP] for details).
The configuration is downloaded from the configuration source: UC GCONF_21: Download Configuration from a Configuration Source [UC-GCONF].
CP administrator verifies that configuration download (see 3.16) and configuration directory generation (see 3.17) were successful.
Extensions: -
Related information:
- The specific commands used to test the configuration of a proxy instance are described in the configuration proxy manual [UG-CP].
3.16 UC CP_15: Update Configuration
System: Configuration proxy
Level: System
Component: Configuration proxy
Actor: -
Brief Description: System downloads the configuration and generates the configuration directory distributed to the configuration clients.
Preconditions: Trusted configuration anchor exists.
Postconditions: -
Triggers:
Timer (defined by cron daemon).
Step 4 of 3.15.
Main Success Scenario:
System downloads the configuration: UC GCONF_21: Download Configuration from a Configuration Source [UC-GCONF].
System generates the configuration directory: 3.17.
Extensions:
- 1a. Configuration download terminates with an error.
- 1a.1. Use case terminates.
Related information:
By default the cron job is executed every minute.
The format of the configuration anchor and configuration directory, and the protocol for downloading the configuration are described in the document “X-Road: Protocol for Downloading Configuration” [PR-GCONF].
3.17 UC CP_16: Generate Configuration Directory
System: Configuration proxy
Level: Subfunction
Component: Configuration proxy
Actor: -
Brief Description: The configuration proxy generates the configuration directory that will be distributed to configuration clients for a particular configuration proxy instance.
Preconditions: Active configuration signing key and downloaded configuration files exist, downloaded configuration is not expired.
Postconditions: The configuration directory has been generated and is being distributed to configuration clients.
Triggers:
Step 4 of 3.15.
Step 2 of 3.16.
Main Success Scenario:
Systems adds information (content type, content transfer encoding, content file name, content identifier, content location, hash algorithm id, file digest) about configuration part files to configuration directory.
System adds parameters (instance identifier, expire date) to the configuration directory.
System signs the configuration directory.
System makes the signed directory and configuration part files available to configuration clients.
Extensions: -
Related information: -
3.18 UC CP_17: Handle a Configuration Download Request
System: Configuration proxy
Level: System task
Component: Configuration proxy, security server, central server
Actor: Configuration client
Brief Description: System receives a configuration download request from a configuration client and responds.
Preconditions: Signed configuration directory and configuration part files are made available for downloading (see 3.17).
Postconditions: The configuration client has received either the requested configuration item (signed configuration directory or a configuration part file) or an error message.
Trigger: Download request from a configuration client.
Main Success Scenario:
Configuration client requests to download the signed configuration directory or a configuration part file.
System responds with the requested files.
Extensions:
- 2a. Request cannot be served.
- 2a.1. System responds with an error message.
Related information: -
